- Книги
- Учебная литература
- Красота и здоровье
- Дом, сад, интерьер
- Картины по номерам
- Канцтовары, школа
- Настольные игры
- Творчество, хобби
- Подарки, сувениры
- Игрушки, товары для детей
- Сладости, напитки
-
Магазины OZ
-
Беларусь
-
Забота о человеке с расстройствами психического здоровья требует много усилий, но она становится еще сложнее, если родной человек избегает лечения. Трудности одного члена семьи могут повлиять на физическую, психологическую, социальную и финансовую стабильность семьи в целом. Категорические отказы от помощи вызывают чувство беспомощности и безысходности у всех, кто стремится поставить родственника на путь выздоровления.
"Не получится помочь тому, кто не хочет этого… но всегда можно помочь тому, кто пришел с таким запросом!" – уверены авторы книги. Команда специалистов – практикующих психотерапевтов и когнитивных исследователей – во главе с Алеком Поллардом разработала психотерапевтический метод под названием подход семейного благополучия. Приоритет этого подхода – эмоциональное здоровье всей семьи.
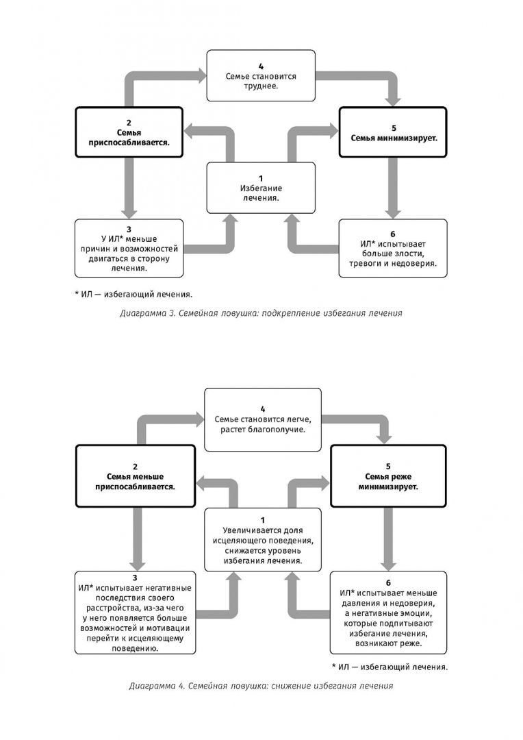
Авторы предлагают сфокусироваться на запросе тех членов семьи, которые жаждут изменений. Это ключевой момент, так как большинство людей застревает в "семейной ловушке": они пытаются помочь близкому, но сами при этом находятся в сильнейшем стрессе. Это одна из главных причин, по которым членам семьи приходится тяжело.
Выполняя рекомендации авторов, вы научитесь облегчать стресс внутри семьи. Вы узнаете, как позаботиться о собственном психологическом состоянии, не становясь и непреднамеренной жертвой, и соучастником близкого, избегающего лечения. Самостоятельно или в команде с другими родственниками вы сможете составить подробный план действий и реализовывать его шаг за шагом. Эти шаги вместе с теоретическими знаниями об избегании лечения, а также вдохновляющие примеры семей, успешно прошедших подобную терапию, позволят ощутить внутреннюю опору. На её фундаменте получится заново сформировать семейное благополучие и гармонию.
В состоянии любви к себе и в атмосфере взаимной поддержки вам будет легче выстроить эффективную коммуникацию с близким, донести до него мысль о прохождении лечения и содействовать его выздоровлению.
Когда близкий человек не обращается за психологической помощью. Как помочь ему выздороветь
Мелани ВанДайк, Гэри Митчелл, К. Алек Поллард, 2025
| Товар из подборки | Всё для саморазвития |
| Издательство | Весь |
| Год издания | 2025 |
| Страниц | 224 |
| Переплет | Мягкая обложка |
| Формат (ширина)х(высота) | Стандартный (130–145)×(200–215) |
| Размер издания | 140x210 мм |
| Бумага | Офсет |
| ISBN | 978-5-9573-6405-4 |
| Гриф | Нет |
| Возрастные ограничения | 16+ |
| Изготовитель | ОАО «Издательская группа "Весь"». 197101, РФ, г. Санкт-Петербург, ул. Мира, 3 |
| Импортер | ООО «Приносим радость», 220073, г. Минск, ул. Скрыганова, д. 14, каб. 36. |
| Доставка | Самовывоз — бесплатно.
Подробнее о видах доставки, доступных в вашем населенном пункте, — в разделе «Виды доставки». |
| Все параметры | |